Дошка безкоштовних оголошень BON.ua
Розмістити оголошення
    • мова
    • язык
  • Сповіщення
  • message
    0
    Повідомлення
  • favor
    0
    Обране
  • login Увійти
    • Головна
    • Електроніка, побутова техніка
    • ТВ, відео,аудіотехніка
    • Акустика
    • Акустика - Київська область
    • Акустика - Київ
    • favor favor
    Колонки Романтика 50АС
    Колонки Романтика 50АС 2
    Колонки Романтика 50АС 3
    Колонки Романтика 50АС 4
    Колонки Романтика 50АС 5
    Колонки Романтика 50АС 6
    Колонки Романтика 50АС 7
    Фото: 1 із 7

    Колонки Романтика 50АС

    2 600 грн.
    klev
    Всі оголошення автора
    На сайті з 09 / 2016
    Був онлайн сьогодні о 14:04
    Написати
    Зателефонувати
    Купити з доставкою

    Способи доставки

    info
    ukr-post

    УкрПошта

    nova-post

    Нова Пошта

    Місто
    Київ
    Стан
    Б/в
    Тип
    Акустичні колонки
    Мощные и тяжелые колонки. Вес одной колонки 16 кг.
    НЧ, СЧ и ВЧ динамики в идеале.
    Заводское исполнение вполне достойное, сейчас такие не делают.
    Самовывоз – очень тяжелые.

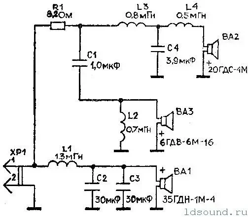
    Технические характеристики:
    3-х полосная АС закрытого типа
    Эффективный рабочий диапазон частот: 40 – 20000 Гц
    Номинальная мощность: 25 Вт
    Долговременная мощность: 50 Вт
    Кратковременная мощность: 115 Вт
    Номинальное сопротивление: 4 Ом
    Используемые громкоговорители:
    НЧ: 35 ГДН-1М-4
    СЧ: 20 ГДС-4М-8
    ВЧ: 6 ГДВ-6М-16
    Габариты: 530х330х263 мм
    Масса одной колонки 16 кг
    Быстрее отвечу по вайберу
    • № 102437686,
    • розміщено 13.04.2026,
    • переглядів 5 (+0 сьогодні)
    Ключові слова
    колонки
    2 акустические колонки

    Вас також може зацікавити

    VIP
    ТОП
    favorfavor
    Колонки Technics SB-EN50

    2 100 грн.

    Колонки Technics SB-EN50
    Большие и мощные полочники. Размеры 405х250х300 мм Музыкальная мощность 70 Вт при импедансе 6 Ом Колонки трехполосые с вуфером диаметром 17 см, среднечастотным динамиком диаметром 12 см и твитером ди...
    • Київ
    • 13.04.2026
    VIP
    ТОП
    favorfavor
    Колонки  Электроника 35АС-015.

    6 500 грн.

    Колонки Электроника 35АС-015.
    Одни из лучших колонок, выпускавшихся в СССР. Состояние отличное. Не вскрывались, не переделывались. Технические характеристики: Диапазон воспроизводимых частот - 25...25000 Гц Сопротивление 4 Ома Н...
    • Київ
    • 13.04.2026
    VIP
    ТОП
    favorfavor
    супер звук

    5 000 грн.

    супер звук
    Акустична колонка ZPX-7774 Мікрофон, Bluetooth, USB Універсальний пристрій для відтворення музики, музичного супроводу, заходів, виступів та мітингів. Основні особливості ZPX ZX-7774: • Потужність кол...
    • Київ
    • 02.04.2026
     
    Цей сайт використовує cookies. Ви можете змінити налаштування cookies у своєму браузері. Дізнатися більше.
    logo

    Український сервіс оголошень

    Всі права захищені.

     © 2026

    Зворотній зв'язок

    Android

    iOS app

    • Про Нас
    • Правила
    • Політика конфіденційності
    • Реклама на сайті
    • Карта регіонів
    • Карта сайту